Rated 4.8/5 by 550+ Business Owners
📣 For Business Owners 📣
Rated 4.8/5 by 550+ Business Owners
📣 For Business Owners 📣
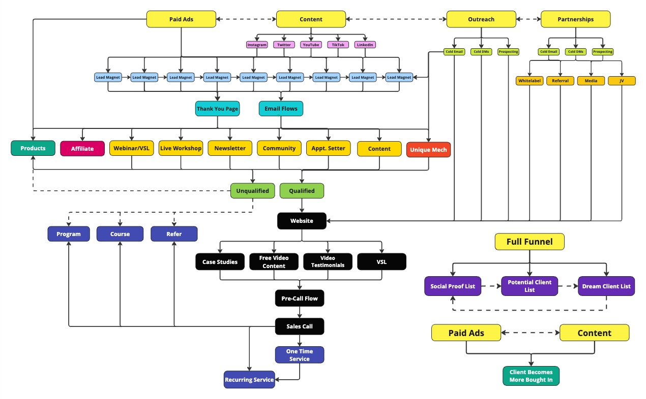
The goal of this academy is to build a full funnel that automatically takes people from not knowing who you are, all the way through the lead capture, nurture and qualification process so they book a call and become a client.

The number one objective I have for this page is to help you determine if this is right for you. There is no value in joining unless we are both crystal clear on if you're a fit or not.
This Is For You
1. You are doing $500k+ per year (or on pace)
2. You sell services or SaaS
3. You currently run paid ads or plan to in the near future
4. You current post content or plan to in the near future
5. You currently do cold outreach or plan to in the near future
This Is NOT For You
1. You are under $500k per year in revenue
2. You are in eCommerce
3. You are "afraid" of putting your face out there
4. You are "too busy" to put in the work needed to build this funnel
4. You are "too busy" to put in the work needed to build this funnel
5. You do not speak English
It is my job to help you make you as much money as humanly possible. Here are some results I have gotten for myself and others in the past. You probably won't get results as good of these, but it is possible.

Matthew Larsen
1. 3x agency exits since 2017 (all in Ecommerce)
2. Partner in pay-per-lead agency which generates an average of 6,400 leads per day
3. Growth partner in 17 agencies
4. 19,000+ YouTube subscribers (link)
5. Consulted with over 650 businesses since the beginning of 2024
6. Kind of mean
The goal of this academy is to build a full funnel that automatically takes people from not knowing who you are, all the way through the lead capture, nurture and qualification process so they book a call and become a client.
0 - $900k Per Month In 11 Months
$61k - $379k Per Month
$113k to $1.8 Million Per Month
We make it as easy as possible for you to build this funnel through a combination of planning, SOPs, feedback, reviews and support. What would normally take years of trial and error is condensed into a 120-day timeline
.jpg)
The goal of this academy is to build a full funnel that automatically takes people from not knowing who you are,
.jpg)
The goal of this academy is to build a full funnel that automatically takes people from not knowing who you are,
.jpg)
The goal of this academy is to build a full funnel that automatically takes people from not knowing who you are,
.jpg)
The goal of this academy is to build a full funnel that automatically takes people from not knowing who you are,
.jpg)
The goal of this academy is to build a full funnel that automatically takes people from not knowing who you are,
.jpg)
The goal of this academy is to build a full funnel that automatically takes people from not knowing who you are,
The goal of this academy is to build a full funnel that automatically takes people from not knowing who you are, all the way through the lead capture, nurture and qualification process so they book a call and become a client.

The goal of this academy is to build a full funnel that automatically takes people from not knowing who you are,
.jpg)
The goal of this academy is to build a full funnel that automatically takes people from not knowing who you are,
.jpg)
The goal of this academy is to build a full funnel that automatically takes people from not knowing who you are,
.jpg)
The goal of this academy is to build a full funnel that automatically takes people from not knowing who you are,
The goal of this academy is to build a full funnel that automatically takes people from not knowing who you are,
.jpg)
The goal of this academy is to build a full funnel that automatically takes people from not knowing who you are,
The goal of this academy is to build a full funnel that automatically takes people from not knowing who you are,
.png)
The goal of this academy is to build a full funnel that automatically takes people from not knowing who you are,
The goal of this academy is to build a full funnel that automatically takes people from not knowing who you are,
The goal of this academy is to build a full funnel that automatically takes people from not knowing who you are, all the way through the lead capture, nurture and qualification process so they book a call and become a client.

The goal of this academy is to build a full funnel that automatically takes people from not knowing who you are,
.jpg)
The goal of this academy is to build a full funnel that automatically takes people from not knowing who you are,
.jpg)
The goal of this academy is to build a full funnel that automatically takes people from not knowing who you are,
.jpg)
The goal of this academy is to build a full funnel that automatically takes people from not knowing who you are,
The goal of this academy is to build a full funnel that automatically takes people from not knowing who you are,
.jpg)
The goal of this academy is to build a full funnel that automatically takes people from not knowing who you are,
Here directly from some of our members
Victor (YouTube Agency)
Ward (Real Estate Brokerage)
Connor (Enterprise Automation)
See some wins and feedback from inside Lead Geneation Academy. There are hundreds of new client wins per month and more and more with each passing day.

.png)


.png)
.png)













.png)
.png)
.png)
.png)
.png)
.png)
.png)
.png)
.png)
.png)
.png)
.png)
.png)
.png)
.png)
.png)
.png)
.png)



.png)
.png)
.png)
.png)
.png)
.png)
.png)
.png)
.png)
.png)
.png)
.png)
.png)
.png)


.png)
.png)
.png)
.png)
.png)
.png)
.png)
.png)
.png)
.png)
.png)
.png)
.png)
.png)
.png)
.png)
.png)
.png)
.png)
.png)
.png)
.png)
.png)
.png)
.png)
.png)
.png)
.png)
.png)
.png)
.png)

.png)
.png)

.png)
.png)
.png)
.png)


.png)
.png)
.png)

.png)
.png)

.png)

.png)
.png)


.png)
.png)
.png)
.png)
.png)



.png)
.png)
.png)


.png)


.png)
.png)
.png)
.png)
.png)
.png)
.png)
.png)
.png)
1.png)
.png)

.png)







.png)
.png)
.png)
.png)
.png)
.png)
.png)
.png)
.png)
.png)
.png)
.png)
.png)
.png)
.png)
.png)
.png)
.png)
.png)
.png)
.png)
























©2025 Lead Generation Academy

.jpg)
.jpg)
This is the exact funnel Matthew Larsen (me) used to scale my business from $0 to $900k per month. I have helped over 550 businesses build the same one. You can also watch my YouTube videos to see that I know what I am talking about.
If you could, you already would have done so.
This would be considered done-with-you but has tons of templates, assets, AI tools and more which speed up the process tremendously.
You get 26 different business SOPs, four group calls per week, two one-on-one calls per month, a private Slack channel with me, access to 26 different AI tools for lead generation and 12+ years of knowledge in the business space
The SOPs are laid out step-by-step. They are better than anything you'd find anywhere on the internet, paid or free.
There are four group calls per week on Monday, Tuesday, Wednesday and Friday. They are all at 12pm EST. They are all recorded if you are unable to attend.
You get two 30-minute one-on-one calls with me per month. I recommend using these calls for the highest leverage tasks such as reviewing your ad account, content, outreach, employee hiring and training and similar things. Ask the more basic questions in Slack or on the group calls.
You will have to put in a minimum of one hour per day. If you want to move faster, you can put in more.
This program is designed to be completed in four months. 73% of people complete it in this time frame. However, most people also stay longer than that to get help scaling up too. The average time someone stays in this is 10.7 months.
This is $3,000 USD per month for four months. If you pay up front, it is $9,000 USD (one month free). If you don't finish in that timeframe, you can continue for $1,500/mo USD which is half price.
Yes, you can add up to five people from your team at no additional cost. Once you onboard, they will be added to your Slack Channel and can participate in the calls and will receive the SOPs.
We have worked with over 120 different niches in over 35 countries. We haven't found one that doesn't work yet.
The more you follow the SOPs, ask for feedback in Slack and on calls, and the faster you get it done, the more successful you will be. The opposite is also true.
In most cases, it comes down to they simply do not use the program as much as they should. They do not implement any of the stuff they learn in the SOPs, they do not attend the group or one-on-one calls and they do not participate in the community in Slack.
We do not typically let in anyoen under $30k per month, but feel free to apply. There are exceptions. 92% of businesses in this program are between $500k - $5 million per year in revenue.
No. Any B2B service-business is allowed. But, 94% of our members are agencies.
I have a non-compete clause that prevents me from starting a new agency until July 2026.
I make a lot of money doing so. I really like money.